Willkommen bei Bartels
Bartels AutoEngineer® Version 5.0 Highlights - Deutsche Version Bartels AutoEngineer® Version 5.0 Highlights - English Version
Bartels

Oliver Bartels F+E
[30.03.2026 14:45:00 [UTC]] Willkommen bei Bartels / AktualisiertBartels
Bartels AutoEngineer
BAE Produktinfo
BAE Screenshots
BAE DDB
Bartels Autorouter®
BAE V8.0 Highlights
BAE V7.8 Highlights
BAE V7.6 Highlights
BAE V7.4 Highlights
BAE V7.2 Highlights
BAE V7.0 Highlights
BAE V6.8 Highlights
BAE V6.6 Highlights
BAE V6.4 Highlights
BAE V6.2 Highlights
BAE V6.0 Highlights
BAE V5.4 Highlights
BAE V5.0 Highlights
BAE HighEnd Features
[02.04.2026 06:38:57 [UTC]] Bartels AutoEngineer® Preisliste / AktualisiertBAE Preisliste
BAE Downloads
BAE Dokumentation
BAE Support
BAE Contrib
BAE Entwickler und Dienstleister
Elektronikentwicklung
Sport
Firmenprofil
Impressum
Bartels :: Bartels AutoEngineer :: BAE Produktinfo :: BAE V5.0 Highlights

Bartels AutoEngineer®

Bartels AutoEngineer®
Version 5.0
Highlights

PDF-Version (175 KB; aktualisiert 24. October 2008)

Inhalt

Echtzeit-Designregelprüfung beim manuellen Routen
Anzeige zulässiger Viapositionen beim manuellen Routen
Pin-/Gattertausch
Höhen-DRC
DRC-Fehleranzeige
Automatische Sperrflächengenerierung für Platinenumrandung und Fräskonturen
Elementauswahl bei mehreren Elementen an einer Pickposition
Referenzhandbuch für Schaltplaneditor und Layouteditor - mit Dokumentation aller Menüfunktionen

Echtzeit-Designregelprüfung beim manuellen Routen

BAE Version 5.0: Visuelle Abstandsprüfung beim manuellen Routen BAE Version 5.0: Visuelle Abstandsfehleranzeige beim manuellen Routen

Anzeige zulässiger Viapositionen beim manuellen Routen

BAE Version 5.0: Anzeige zulässiger Viapositionen beim manuellen Routen

Pin-/Gattertausch

Anzeige der Pins mit Swap-Information...

BAE Version 5.0: Pin/Gate Swap - Anzeige tauschbarer Pins
...und der möglichen Tauschpartner

BAE Version 5.0: Pin/Gate Swap - Anzeige zulässiger Tauschpartner für selektierten Pin

Höhen-DRC

BAE Version 5.0: Anzeige der Verletzung von (Bauteil-)Höhenrestriktionen

DRC-Fehleranzeige

Anzeige DRC-Fehlerliste...

BAE Version 5.0: Anzeige DRC-Fehlerliste
...und Zoom zu selektierter Fehlerposition

BAE Version 5.0: Zoom zu selektiertem Fehler aus DRC-Fehlerliste

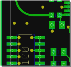
Automatische Sperrflächengenerierung für Platinenumrandung und Fräskonturen

BAE Version 5.0: Sperrflächengenerierung für Platinenumrandung und Fräskonturen

Elementauswahl bei mehreren Elementen an einer Pickposition

BAE Version 5.0: Flächenselektion BAE Version 5.0: Flächenselektion

Referenzhandbuch für Schaltplaneditor und Layouteditor
mit Dokumentation aller Menüfunktionen

Unter Windows im BAE auch als Hilfe zu aufrufbar

BAE Version 5.0: Zugriff auf BAE-Online-Hilfe unter Windows

Siehe auch

Bartels :: Bartels AutoEngineer :: BAE Produktinfo :: BAE V5.0 Highlights

Bartels AutoEngineer® - Version 5.0 - Highlights
© 1985-2026 Oliver Bartels F+E • Aktualisiert: 11. November 2009, 12:31 [UTC]

© 1985-2026 Oliver Bartels F+E Bartels Startseite Kontakt und Impressum

Webentwicklung Baumeister Mediasoft Engineering

Bartels AutoEngineer® Version 5.0 Highlights - Deutsche Version Bartels AutoEngineer® Version 5.0 Highlights - English Version